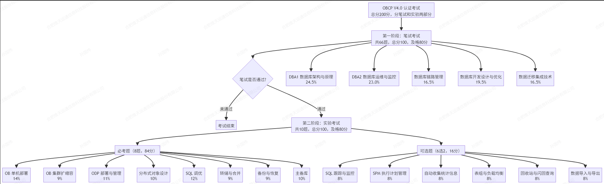
考试流程
笔试重点
多次考试才通过 V4 考试,多亏了公司送的券,
1. 考试范围
完全是 5 个 pdf 文档里面 OBCP
多次考试总结了一下考点
DBA1 数据库架构与原理
https://www.yuque.com/blue_ocean/note/dcnni5ddxqgqnc7m?singleDoc# 《OBCP_DBA1》
DBA2 数据库运维与监控
https://www.yuque.com/blue_ocean/note/fnk0nnip0t7vx676?singleDoc# 《OBCP_DBA2》
DBA3 数据链路管理
https://www.yuque.com/blue_ocean/note/vuatf6gd8fggqov8?singleDoc# 《OBCP_DBA3》
DBA4 数据库开发设计与优化
https://www.yuque.com/blue_ocean/note/bmkhp61opv1v9lpo?singleDoc# 《OBCP_DBA4》
DBA5 数据迁移技术
https://www.yuque.com/blue_ocean/note/ub7ta8aorpaphpwa?singleDoc# 《OBCP_DBA5》
2. 考定义的理解
例题:
1.什么情况下使用 None、PARTITON 、ADAPTIVE
2.题干中是文字要求是什么样的均衡策略,然后选项是各种 Sharding
1.题目要求表进行一次性合并所有数据,选择什么值
3. 考对比
1.各种视图对比,GV$和 DBA_… 对比
2.查看什么参数,选择看某个视图
1.各种参数对比,什么情况下生效,
2.两个参数同时设置什么效果,
3.sys 租户和用户租户设置同一个参数什么效果
4. 考原题
1.pdf 里面很多例题,每个例题必须认真过一遍,此类题很迷惑
2.一般给报错,让你查看哪个日志,需要修改哪个参数等
5. 记忆图形
有些重要的图,需要脑海里记忆下来,类似下面









